操作
タスク #9391
完了説明
エラー内容は、ユーザー一覧が取得できません。
要望:Lambda を入れ替えてないのでこのようなエラーが表示されるか確認してほしい。
以下に本番のLambdaのバックアップがあります。
こちらのモジュールを確認し、evo,supと差異が無いかも含め原因調査をお願いします。
https://ap-northeast-1.console.aws.amazon.com/s3/buckets/sup-s3-module?region=ap-northeast-1&bucketType=general&prefix=compf/20251011_Phase8_%E6%9C%AC%E7%95%AA%E3%83%90%E3%83%83%E3%82%AF%E3%82%A2%E3%83%83%E3%83%97/Lambda/&showversions=false
ファイル
藤田 亮太 さんが2ヶ月前に更新
- ファイル 500エラー原因調査.xlsx 500エラー原因調査.xlsx を追加
- ステータス を 新規 から 進行中 に変更
- 進捗率 を 0 から 80 に変更
エラー発生個所周辺を調査し、調査内容を村上さんに確認いただいている。
藤田 亮太 さんが2ヶ月前に更新
- ファイル 500エラー原因調査.xlsx 500エラー原因調査.xlsx を追加
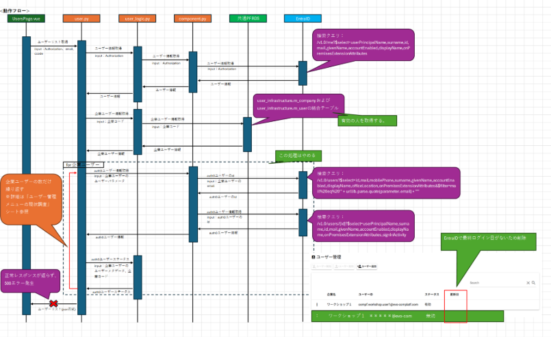
画面を更新する度にEntraIDに問い合わせしにいっていることによって
EntraIDがエラーを返していることが原因(高頻度アクセス)。
調査資料更新
藤田 亮太 さんが2ヶ月前に更新
- ファイル clipboard-202510171844-lq72k.png clipboard-202510171844-lq72k.png を追加
- ファイル 500エラー原因調査.xlsx 500エラー原因調査.xlsx を追加
- 進捗率 を 80 から 90 に変更
高頻度アクセスとなる原因は、user_infrastructure.m_userに登録されている同じ企業コードを持つすべてのユーザーの数だけEntraIDにアクセスしに行っているロジック。
→現状ユーザーの数が増えれば増えるほどアクセス数は増していく仕組みになっている。
→ユーザーごとにメタデータから最終ログイン日時とアカウントステータスを取得している
→最終ログイン日時が使われていない(キー名ミス?)。アプリコンソールにも何も表示されていない項目あり。
調査資料更新
→村上さんに内容確認いただいている。
操作
